|
||||||||
|
近日,上海大学生命科学学院、分子识别与生物传感研究中心赵婧教授/曹亚高级实验师团队在国际著名期刊《Nature Communications》发表题为“Homotypic membrane-powered electrochemical microfluidic analysis of extracellular vesicles for precise cancer diagnosis”的研究成果。上海大学生命科学学院硕士研究生邹子涵和上海复旦大学附属肿瘤医院金希副研究员为共同第一作者。上海大学赵婧教授、曹亚高级实验师和南京师范大学王兆寅教授为论文的共同通讯作者。上海大学为第一完成单位。 该研究基于癌症细胞膜在分子层面保留亲本细胞特征的性质,构建了一种新型生物仿生界面,实现了乳腺癌细胞外囊泡(EVs)的亚型特异性精准分析。研究结果表明,该乳腺癌细胞膜仿生界面能够通过同型结合特异性识别并捕获具有相同亚型特征的乳腺癌EVs,进而实现其高灵敏的电化学定量分析(图1)。该方法对目标EVs亚型特征分析具有高度的选择性和灵敏度,能在乳腺癌患者血浆样本中准确区分其亚型特征,展示出在乳腺癌精准诊断及液体活检方面的潜在应用价值。
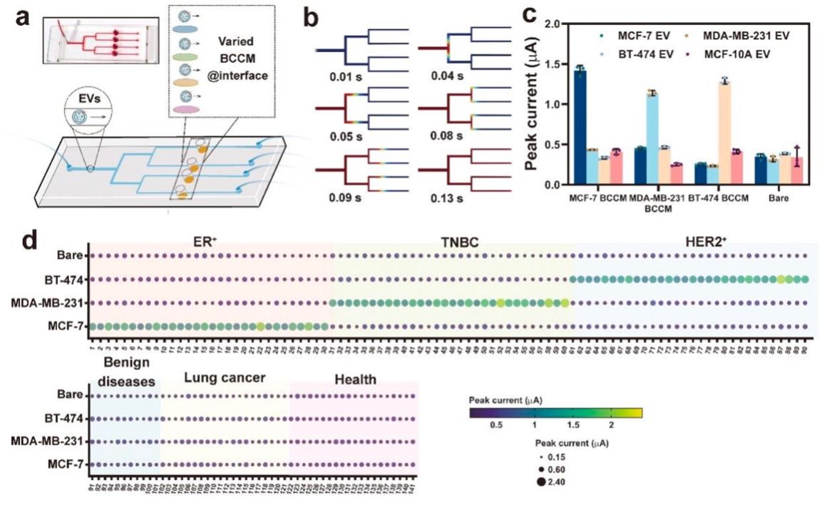
图1 基于肿瘤细胞膜仿生界面同型识别性质的乳腺癌亚型诊断示意图 为实现高通量、自动化分析,研究团队进一步将该仿生界面与微流控技术相结合,开发了一种四通道电化学微流控装置,可同时平行分析多个样本。在90例乳腺癌患者、31例其他疾病患者及20例健康对照者的盲法测试中,该微流控装置能够成功识别出与临床诊断一致的患者亚型特征,为乳腺癌亚型特异性诊断提供了一种简便、高效的平台,也拓展了细胞膜伪装策略在分子诊断领域的应用,为实现更广泛的癌症精准分型与个体化治疗奠定了基础(图2)。
图2 基于乳腺癌细胞膜仿生界面的肿瘤患者血浆样本微流控分析结果图。 同样聚焦乳腺癌精准分子分型研究,团队还与上海交通大学左小磊研究员、上海复旦大学附属肿瘤医院金希副研究员合作,在国际高水平期刊《Advanced Materials》发表了题为“Cell surface-confined DNAzyme coordination-facilitated logical engineering for precise cell identification”的研究成果(上海大学为第一完成单位)。该研究提出了一种基于细胞表面限域DNAzyme协同作用的细胞表型识别新策略,能够利用G4 DNAzyme和RNA切割型DNAzyme(MNA)的协同作用,实现逻辑门控制下特定表型细胞的高选择性标记与捕获。通过在乳腺癌干细胞亚群(如CD44⁺CD24⁻或同时表达EpCAM的亚群)中的验证研究,表明该技术能够通过多重生物标志物的逻辑识别,实现目标细胞的高效磁分离与电化学定量检测,其准确性可与流式细胞术相媲美,但是操作更为简便,并能结合Y形DNA探针等模块,实现多功能集成分析(图3)。
图3 基于限域DNAzyme协同反应的乳腺癌细胞表型逻辑识别示意图 相关工作依托上海器官修复工程技术研究中心,得到国家自然科学基金(82470534、81972799、22222407、22176099)和上海市自然科学基金(23ZR1421400)等资助。 论文下载链接: https://www.nature.com/articles/s41467-026-68770-0 https://advanced.onlinelibrary.wiley.com/doi/10.1002/adma.202504363 |


